Featured Story

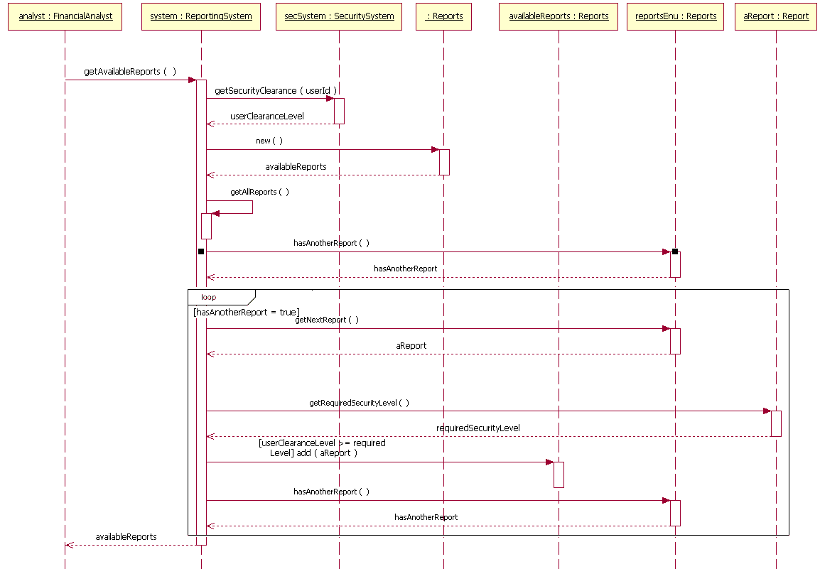
The sequence diagram is used primarily to show the interactions between objects in the sequential order that those interactions occur. Much like the class diagram, developers typically think sequence diagrams were meant exclusively for them.
Read More Data Engineering




